Tous tes textes de Copywriting & Storytelling ont un objectif
Chaque article de blog, chaque newsletter, chaque post LinkedIn doit avoir un objectif.
Et si tu ne sais pas de quoi il s’agit avant de commencer à écrire… Bah ne commence pas à écrire, parce que c’est vraiment important
Reprenons l’exemple de mon blog sur la course à pied : Après avoir collecté quelques emails, je commence à envoyer un email par jour à ma liste. Problème : je n’ai aucune idée du pourquoi. On m’a dit que l’email quotidien fonctionnait bien, alors je fais de l’email quotidien et je raconte ce qui me passe par la tête. Tu t’en doutes bien : c’est le désastre. Un jour j’écris un email sur “courir sous la pluie”, le lendemain un autre qui parle d’un livre que je suis en train de lire… Puis BAM d’un coup je propose une formation à vendre. (J’ai fait 1 vente) C’était le bazar et ça n’a jamais fonctionné. —Sami de Kopyschool
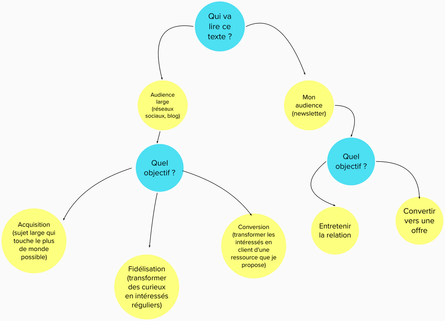
Voilà les questions que tu devrais te poser :

C’est important de savoir pourquoi tu écris pour 2 raisons :
1- Tu peux plus facilement mesurer le succès ou l’échec de ton contenu. Un email de vente doit être cliqué alors qu’un email pour entretenir la relation appelle plutôt une réponse écrite.
2- L’objectif impacte le contenu. Tu ne parles pas de la même manière dans un contenu d’acquisition sur LinkedIn que dans un mail de vente envoyé à ta liste email.